Autoclaves Manufactured in the USA since 1946 🇺🇸 / Learn More
Single Door, Hinged Autoclave

Single Door Hinged Autoclave

Consolidated’s hinged door sterilizers have been used for decades by sterilizer users around the world.  Quite simply, they are built to last and easy to maintain.  All hinged-door sterilizers can be customized to suit any unique requirements and applications of a particular facility.  For example, you may choose what side you prefer to have the hinge located.  With maximum uptime engineered into the product, Consolidated’s sterilizers offer a superior return on investment as demonstrated through thousands of installations worldwide.

Single Door Hinged Autoclave - Product Video

Single Door Hinged Autoclave
Made In the USA
Made In the USA
Lowest Total Cost of Ownership
Lowest Total Cost of Ownership
Proven Quality & Reliability
Proven Quality & Reliability
Intuitive, Easy-to-Use Controls
Intuitive, Easy-to-Use Controls
Downloadable Resources
eBook: 17 Questions to Ask Before Buying Your Next Autoclave
The 17 questions asked and answered in this ebook will help you to make informed decisions by outlining what is most important to consider and know about buying an autoclave.
Check
Product Details
Consolidated’s sterilizers are rich with features and options to satisfy a variety of applications and industries. Scroll down for more details.

Models

Chamber Dimensions (W x H x F-B) Volume (Cubic Feet / Liters) Model Downloads
Hinged Autoclave 16x16
16" x 16" x 26"
40.6 x 40.6 x 66 cm
3.9 cu. ft
109 liters
SSR-2A
Hinged Autoclave 20x20
20" x 20" x 38"
50.8 x 50.8 x 96.5 cm
8.8 cu. ft
249 liters
SSR-3A
Hinged Autoclave 24x24
24" x 24" x 36"
61 x 61 x 91.4 cm
12 cu. ft
340 liters
SR-24A
Hinged Autoclave 26x26
26" x 26" x 39"
66 x 66 x 99 cm
15.25 cu. ft
430 liters
SR-26A
Hinged Autoclave 24x24
24" x 24" x 48"
61 x 61 x 122cm
16 cu. ft
453 liters
SR-24B
Hinged Autoclave 24x36
24" x 36" x 36"
61 x 91.4 x 91.4 cm
18 cu. ft
510 liters
SR-24C
Hinged Autoclave 26x26
26" x 26" x 49"
66 x 66 x 124.5 cm
19.2 cu. ft
544 liters
SR-26B
Hinged Autoclave 28x28
28" x 28" x 48"
71 x 71 x 122 cm
21.8cu.ft
617 liters
SR-28B
Hinged Autoclave 24x36
24" x 36" x 48"
61 x 91.4 x 122 cm
24 cu. ft
680 liters
SR-24D
Hinged Autoclave 24x36
24" x 36" x 60"
61 x 91.4 x 152.4 cm
30 cu. ft
850 liters
SR-24E
Hinged Autoclave 24x36
24" x 36" x 72"
61 x 91.4 x 183 cm
36 cu. ft
1019 liters
SR-24F
ebook-17-questions
Read This First

Learn the 17 critical questions you need to ask before buying a new autoclave.

Download eBook

To learn more about the CSS line of horizontal autoclaves, visit the product page.

Features

X1 Controls
X1 Controls
All sterilizers come equipped with this state-of-the-art and easy-to-use control system that allow up to 50 programmable cycles and password protection. Read more about it below.
Learn More
Non-Proprietary Parts
Non-Proprietary Parts
Consolidated’s sterilizers consist of high quality, non-proprietary parts that can be easily obtained from local suppliers, authorized service groups, e-store, or directly through Consolidated.
Made to Order
Made to Order
Consolidated offers many autoclave customization options to accommodate your unique lab space. Other manufacturers do not provide the level of customization that Consolidated offers.
Learn More
Sustainablility
Sustainability
Save water and energy in your lab with utility-saving features that are built into our sterilizers. Read more about them below.
Learn More
Low Cost of Ownership
Low Cost of Ownership
Consolidated sterilizers are manufactured to be easily serviced and maintained by in-house personnel or your local authorized service technician.
Learn More
Unique Chamber Construction
Unique Chamber Construction
Consolidated is the only manufacturer to offer both 316L stainless steel and nickel-clad chambers. Choose the chamber that best suits your application while maximizing chamber lifespan. Read more about materials below.
XI™ Controller
See the X1 in Action
X1™ Controller

The X1™ control system include these user-friendly features:

  • Intuitive user interface with modern, easy to view 7″ touchscreen display.
  • Ability to program up to 50 sterilization cycles.
  • Ability to add “favorite cycles” shortcuts for quick access.
  • Ability for managers to prevent users from modifying sterilization parameters on individual cycles.
  • Built from industry-standard, open-source components allowing for easy availability of parts and service.

Find out more.

“Consolidated sterilizers are simple and reliable for the end users to use as well as easy to work on from service perspective.  They use nonproprietary parts which keeps the customers total cost of ownership low.  I recommend Consolidated to all my customers when they are considering their next sterilizer purchase.”

– Independent Sterilizer Service Provider
American Red Cross
Brigham-and-Womens-Hospital
National-Institutes-of-Health
Novartis
Cornell-University

Eco

Sustainable Features

Reducing the utility costs and carbon footprint are important consideration for many facility and sustainability stakeholders. Consolidated understands the role autoclaves can play, and we’ve developed these state-of-the-art configurations to significantly reduce water and energy usage for both new and existing sterilizers. Learn More

Eco

EcoCalendar (1/6)

All new sterilizers are equipped with a calendar-based automatic start-up and shut-down feature known as EcoCalendar. This feature helps minimize utility consumption and HVAC load through a software controlled, automatic steam shut-off program. Utilities can be programmed for automatic start-up and shut-down based on time of day and day of the week.

Eco

EcoJacket (2/6)

EcoJacket is included on all new sterilizers and automatically lowers the temperature of the sterilizer jacket in between cycles, thereby reducing steam and water usage and heat-load to the room.

Eco

Auto Idle Shut-Off (3/6)

Like the EcoCalendar, this feature is equipped on all new sterilizers and helps save energy by shutting the steam supply off when not in use. It functions similarly to a “sleep-mode” for your home computer. Simply set the desired idle time and the autoclave will enter Sleep Mode after the set idle time has elapsed. This is an easy way to save energy (both steam and conditioned air) and water and is ideal for sterilizers that are periodically used.

Eco

WaterEco (4/6)

The WaterEco system is included on all Consolidated sterilizers. In addition to saving water, it monitors water consumption and cools effluent using a combination of air, previously cooled effluent and a minimal amount of cold water. WaterEco systems compatible with chilled water are available as well.   Learn More.

Eco

Hood Control (5/6)

This feature integrates the sterilizer with a local canopy hood to reduce unnecessary venting of conditioned air. Form C Dry Contacts signal your building automation system to power-down the hood when the door of the autoclave is closed. This allows labs to better control the heat-load and environmental conditions within the lab.

Eco

Jacket Steam Return (6/6)

Sterilizers utilizing house steam can be configured to allow for a jacket steam return. This helps save energy and steam consumption by returning sterile steam from the jacket back to the “house” facility boiler through a condensate return line.

EcoCalendar
EcoJacket
Auto Idle Shut-Off
WaterEco
Hood Control
Jacket Steam Return
The Cost Nobody Quotes You:
Autoclave Service Can Cost More Than the Unit Itself
Most autoclave buyers are surprised to learn they'll spend more on service over the unit’s lifetime than on the equipment itself. CSS uses non-proprietary parts, making replacements more affordable and available without long OEM lead times — so your autoclave gets back online faster and at lower cost.
Autoclave
Before you buy, compare three 
years of service quotes and see 
how CSS saves you thousands over factory OEM service teams.

Autoclave Specifications

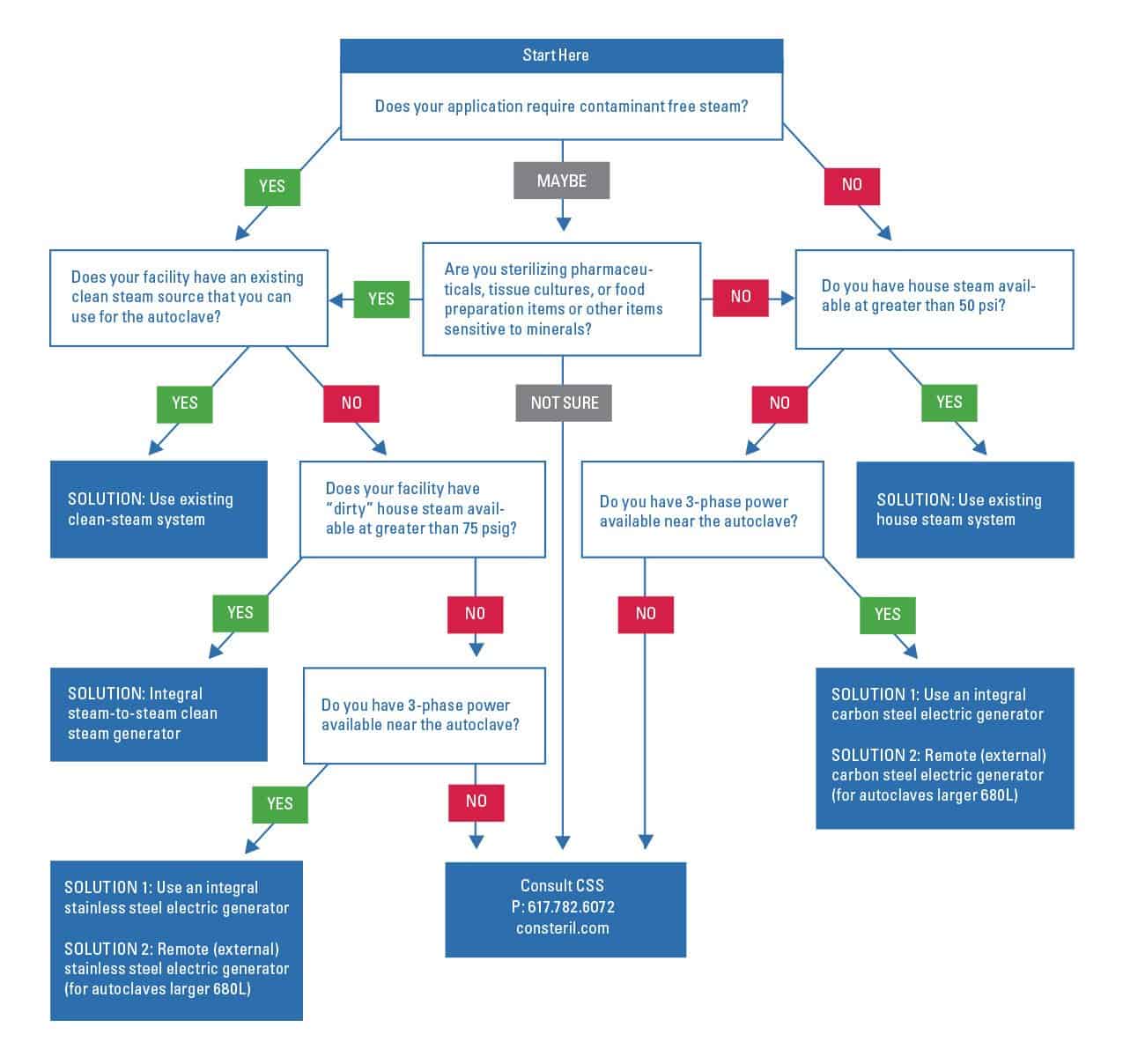
Steam Source

Steam Source

This sterilizer can accommodate or be supplied with the following steam sources:
Autoclave Steam Sources

House Steam

In most situations, standard house steam is adequate, with the use of an inlet filter to clean the steam.

Electric – Integrated Boiler

Required when house steam is not adequate and can supply up to 4 kW. Consolidated offers multiple options that can go under the sterilizer: A carbon steel boiler, the ProGEN Carbon Steel boiler, and a stainless steel boiler, the ProGEN Stainless Boiler.

Electric – Remote Boiler

This will sit adjacent to the sterilizer and are larger than 45 kW.

Steam-to-Steam Generator

Constructed from stainless steel, this system does not employ heating elements like an electric steam generator. It utilizes existing house steam to heat high purity water.

Electrical Requirements

Standard voltages for electric boilers are 208, 240, 380, 480, 3 phase. Voltages must be determined prior to ordering to configure the heating elements in the generator.

Get help choosing the right steam source for your autoclave.

 

Air Removal

Air Removal

Depending on the application and required cycle, air removal may be achieved by gravity displacement or mechanical assistance through vacuum systems for pre- and post-cycle use as required. Here are the options below.
Autoclave Air Removal: Gravity vs. Vacuum

Gravity

All sterilizers are designed for gravity air removal as standard. For gravity air removal, the buoyancy of steam is used to displace the air.

Vacuum

Available as an upgrade: Recommended for sterilizing and/or drying items that are porous (animal bedding, containers with small openings, objects with lids, packs, lumens, tubing). There are two vacuum systems available:

Venturi/ Water Ejector vacuum system is a lower upfront cost option.

Liquid Ring Pump vacuum system is more efficient in removing air, uses less water and has greater controllability.

Materials

Materials

Consolidated steam sterilizer vessels are manufactured with an inner chamber and a full outer jacket. The inner chamber is available in either type 316L stainless steel or nickel-clad steel construction. Jacket construction is available in carbon steel, type 304L stainless steel or type 316L stainless steel.
Materials of Construction for Autoclaves

CHAMBER OPTIONS

316L Stainless Steel

All chambers are made standard with 316L stainless steel.

Nickel Clad

Available as an upgrade: This chamber material is recommended for sterilizing high-concentration salt solutions or if the feed-water or tap-water for steam generation has high chloride content. Nickel-Clad chambers are provided with a carbon steel jacket.

JACKET OPTIONS

Carbon Steel

Standard construction with 316L stainless steel chamber.

304L Stainless Steel

Available as an upgrade: 316L stainless steel chamber and 304L jacket.

316L Stainless Steel

Available as an upgrade: If the water quality is above 1 MΩ/cm 316L stainless steel chamber and jacket are required. This option is typically selected for tissue culture labs or labs feeding distilled or deionized (DI) water to the sterilizer.

PLUMBING OPTIONS

Brass, Bronze, and Copper

All plumbing and components are made from high-quality brass, bronze, and copper construction. All sterilizer are built with these materials as standard construction.

316L Stainless Steel

Available as an upgrade: 316L stainless steel plumbing and components is recommended for use with high-purity water and steam (steam generated from RO/DI water).

Total Cost of Ownership

Consolidated prides itself on providing laboratory autoclaves with the lowest cost of ownership in the industry.

Affordable Service

We utilized a network of factory-trained service representatives who perform preventative and emergency service at affordable rates and in a timely fashion, maximizing your uptime.

Non-Proprietary Parts

Our sterilizers are designed to use high quality, affordable, non-proprietary parts.

Lower Utility Costs

Our sterilizers will help you save money on water and energy costs through utility-saving (sustainable) features that are built into the sterilizers.

Customizations

Controller Mounting (1/10)

Every autoclave comes with a control system, however not every control system is mounted in a way that makes the most sense for your laboratory space configuration. Consolidated can mount your control system wherever it best fits your space: right side, left side, top-mounted, or remote-mounted on an adjacent wall.

Controller Mounting

Components & Plumbing (2/10)

Consolidated can customize the location of the autoclave’s components and piping to be located on the left or right side of the autoclave, making it easily accessible for you and your service team. This is ideal if you have the need to install your autoclave up against a wall and don’t have access to the autoclave from all sides.

Components & Plumbing

Steam Generator Mounting (3/10)

If your laboratory is without house steam, Consolidated can provide either an integral (i.e. sits below the chamber) steam generator or a remote-mounted one in a location of your choice (up to 50 feet from the autoclave).

Steam Generator Mounting

Autoclave Frame Width (4/10)

If your laboratory has door frames that are smaller than standard, or if your existing wall cutout is narrow, Consolidated can configure an autoclave with a frame dimension that fits through your doorway or existing wall cutout.

Autoclave Frame Width

Drainage (5/10)

If your drain is located higher than the flooring, Consolidated can install a sump pump to help transport the sterilizer effluent “uphill” to meet your drain.

Drainage

Chamber Mounting (6/10)

If you would like two sterilizers in your laboratory but lack the space required, Consolidated offers a dual “tower” configuration that reduces the footprint by 35% when compared to two autoclaves mounted side-by-side.

Chamber Mounting

Logo Placement (7/10)

Using our laser cutting equipment, Consolidated can personalize your autoclave by adding your school or company logo to the sterilizer paneling located on the front of the autoclave. This is a big hit for some of our clients!

Logo Placement

Custom Loading Carts (8/10)

If you have odd-sized flasks, beakers, bioreactors or fermenters, Consolidated can customize the size of your loading cart so that it accommodates your load while still fitting into your autoclave chamber.

Custom Loading Carts

Additional Shelving (9/10)

If you’re in need of a more optimized use of your autoclave chamber space, Consolidated can create additional shelving to allow you to efficiently load your autoclave.

Additional Shelving

Extra Sampling Ports (10/10)

Consolidated can add additional ports (typically used for validation) with either threaded or sanitary fittings, anywhere on the autoclave chamber as desired.

Extra Sampling Ports
Controller Mounting
Components & Plumbing
Steam Generator Mounting
Autoclave Frame Width
Drainage
Chamber Mounting
Logo Placement
Custom Loading Carts
Additional Shelving
Extra Sampling Ports

customer support

Free Technical and Customer Support

For the lifetime of your autoclave.

We stand behind our autoclaves, providing free technical and customer phone support to all customers for the life of the unit. If there’s a technical problem, our customer service techs and engineers will help you get to the bottom of it, at no charge.

Downloads

17 Questions eBook
Download this ebook to see the 17 questions you should ask before buying your next autoclave.
Get the eBook
Small Sterilizer Spec Sheet
Download the sterilizer spec sheet for a physical copy of the information on this page.
Get Spec Sheet
Company Brochure
Download this brochure to see all of Consolidated's offerings.
Get Brochure
Medium Sterilizer Spec Sheet
Download the sterilizer spec sheet for a physical copy of the information on this page.
Get Spec Sheet
Revit Files
Download the Revit files for all of our sterilizers.
Get Files